统一身份认证
English
校长信箱
校园全景地图
书记信箱
校园邮箱
旧版入口
学校首页
校情总览
+
学校简介
历史沿革
校训校风
现任领导
大事记
校园地图
图影医专
机构设置
安庆简介
部门网站
+
宣传部
办公室(外事办)
监察审计处(纪委办)
工会
组织人事处(组织部、统战部)
财务处
总务处
教务处(招生办)
学生处
团委
发展规划处
科技处
项目与采购管理处
安全保卫处
教学质管办
图书馆
信息技术中心
马克思主义学院
医学院
药学院
护理学院
临床试验科技学院
基础医学院
公共基础学院
继续教育学院(社会合作办)
附属医院
招生网
就业网
师资队伍
+
师资简介
名师风采
典型示范
教学教研
信息公开
杏林回音
+
书记信箱
校长信箱
咨询留言
我为安庆发展献一策
我为学校发展献一策
新闻中心
+
通知公告
招标公告
医专要闻
医专动态
媒体聚焦
English
校园全景地图
校园邮箱
统一身份认证
校长信箱
书记信箱
旧版入口
学校首页
校情总览
部门网站
招生网
就业网
师资队伍
教学教研
信息公开
杏林回音
新闻中心
学校简介
历史沿革
校训校风
现任领导
大事记
校园地图
图影医专
机构设置
安庆简介
学校在原安庆卫生学校基础上独立升格而来,是安徽省西南部唯一医学高等教育学府。办学历史最早可追溯到1943年成立的“安徽省省立立煌高级助产护士职业学校”。
宣传部
办公室(外事办)
监察审计处(纪委办)
工会
组织人事处(组织部、统战部)
财务处
总务处
教务处(招生办)
学生处
团委
发展规划处
科技处
项目与采购管理处
安全保卫处
教学质管办
图书馆
信息技术中心
马克思主义学院
医学院
药学院
护理学院
临床试验科技学院
基础医学院
公共基础学院
继续教育学院(社会合作办)
附属医院
安庆市中医医院
学校在原安庆卫生学校基础上独立升格而来,是安徽省西南部唯一医学高等教育学府。办学历史最早可追溯到1943年成立的“安徽省省立立煌高级助产护士职业学校”。
师资简介
名师风采
典型示范
学校在原安庆卫生学校基础上独立升格而来,是安徽省西南部唯一医学高等教育学府。办学历史最早可追溯到1943年成立的“安徽省省立立煌高级助产护士职业学校”。
书记信箱
校长信箱
咨询留言
我为安庆发展献一策
我为学校发展献一策
学校在原安庆卫生学校基础上独立升格而来,是安徽省西南部唯一医学高等教育学府。办学历史最早可追溯到1943年成立的“安徽省省立立煌高级助产护士职业学校”。
通知公告
招标公告
医专要闻
医专动态
媒体聚焦
学校在原安庆卫生学校基础上独立升格而来,是安徽省西南部唯一医学高等教育学府。办学历史最早可追溯到1943年成立的“安徽省省立立煌高级助产护士职业学校”。
当前位置:
学校首页
>
通知公告
> 正文
通知公告
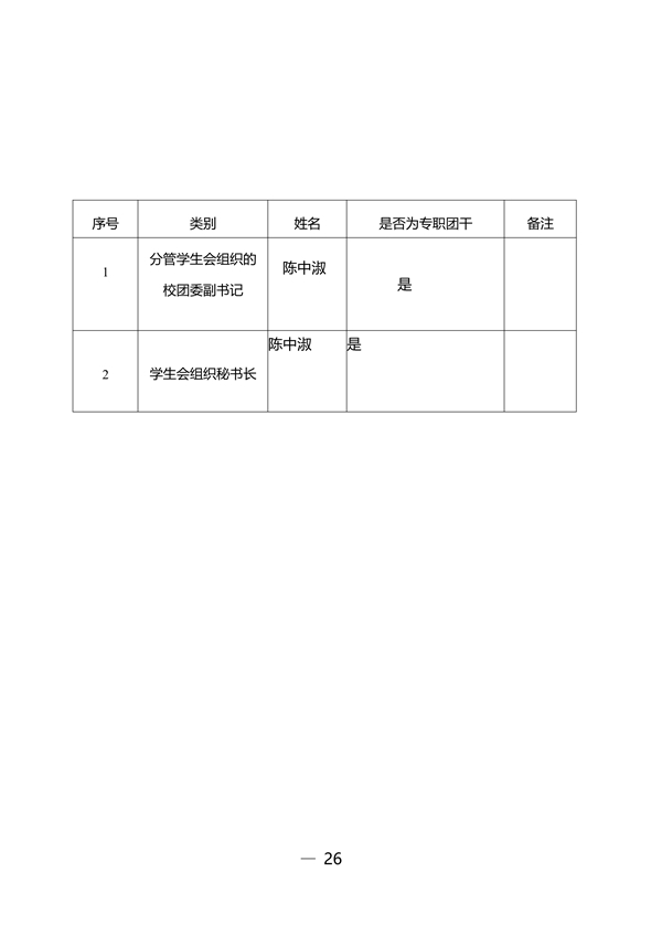
安庆医药高等专科学校学生会组织改革情况
作者:
发布日期:2020-11-18
阅读次数:
安庆医药高等专科学校学生会组织改革情况
上一篇:
2020年安徽省职业院校技能大赛(高职组)护理技能竞赛设备单一来源采购公示
下一篇:
2020年安庆市市直事业单位公开招聘工作人员(第二批)公告